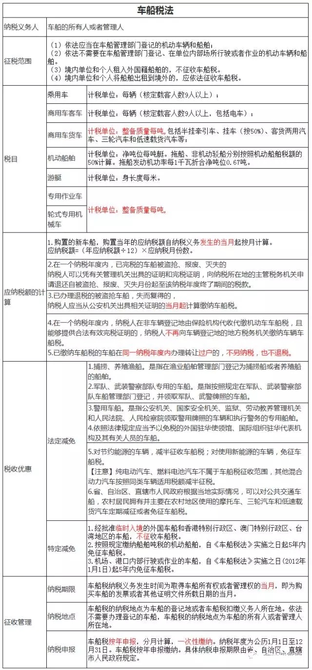
车辆上牌以后,每年还要交车船使用税。所谓车船使用税,是指对在我国境内应依法到公安、交通、农业、渔业、军事等管理部门办理登记的车辆、船舶,根据其种类,按照规定的计税依据和年税额标准计算征收的一种财产税。从2007年7月1日开始,有车族需要在投保交强险时缴纳车船税。
在你不知道要交多少车税时,可能感觉也没什么,大家交我也交。但是真正了解了车税能占整车价格的30%-50%,还真是吓一跳呢!
扫一扫,打开该文章